
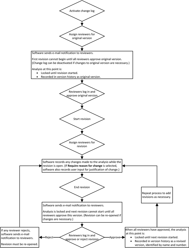
There are two general approaches to activating a change log and managing revisions, depending on whether or not you are using the electronic approval tracking feature. The flowcharts shown here demonstrate likely workflows for both scenarios.


© 1992-2019. HBM Prenscia Inc. ALL RIGHTS RESERVED.
| E-mail Link |